一品楼凤楼论坛最新动态,一楼一凤论坛的最新消息今天一品楼凤qm楼论坛 ,长沙一品楼品凤楼论坛51龙凤茶楼论坛网深圳,凤楼茶馆论坛

GVANGJSIH BOUXCUENGH SWCIGIH GANGJHANGZ FAZCANJ CUNGHSINH
广西壮族自治区港航发展中心

GVANGJSIH BOUXCUENGH SWCIGIH CONZBWZ GENJYEN CUNGHSINH
广西壮族自治区船舶检验中心
当前位置: 首页服务航道通告
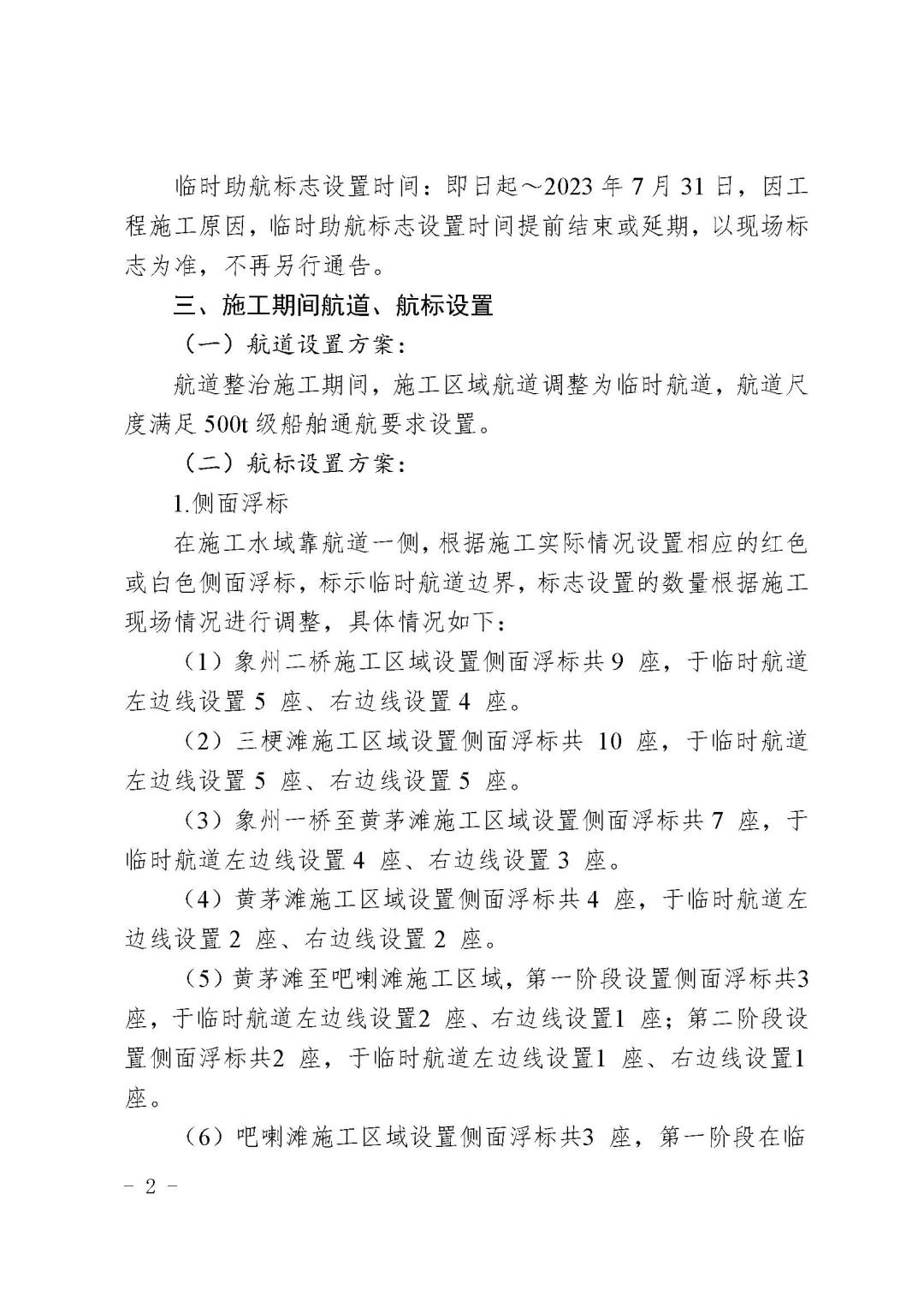
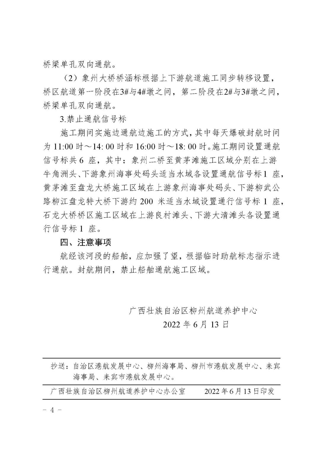
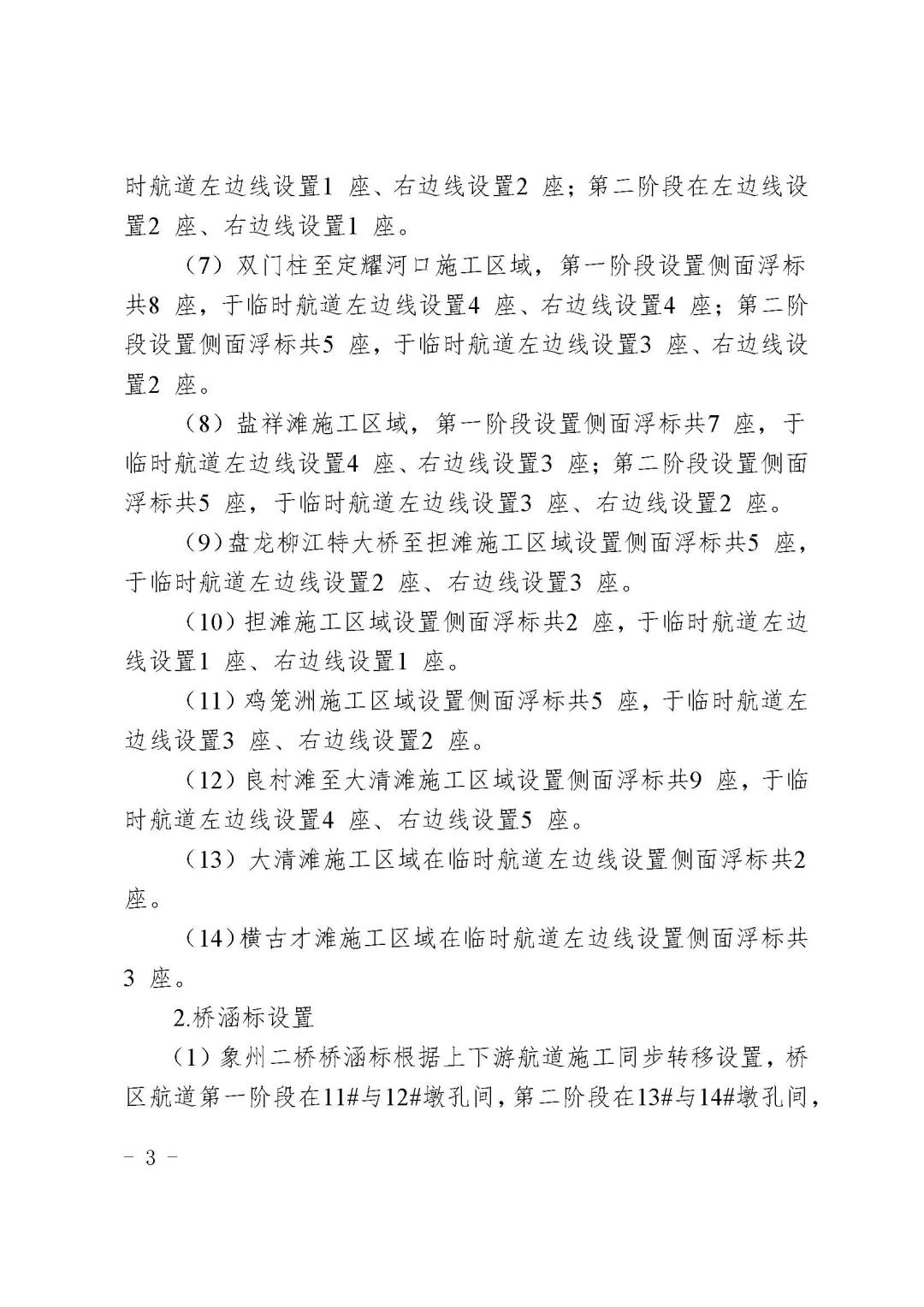
关于柳江红花枢纽至石龙三江口Ⅱ级航道工程NO11标段施工期间临时助航标志设置的航道通告
   文章来源:本站  文章作者:管理员  发布日期:2022-06-14  浏览:2181次  

柳航道通告[2022]44号_页面_1.jpg柳航道通告[2022]44号_页面_2.jpg柳航道通告[2022]44号_页面_3.jpg柳航道通告[2022]44号_页面_4.jpg

技术支持:广西交通设计集团有限公司 最佳效果浏览器:IE11 最佳浏览分辨率:1920*1080