一品楼凤楼论坛最新动态,一楼一凤论坛的最新消息今天一品楼凤qm楼论坛 ,长沙一品楼品凤楼论坛51龙凤茶楼论坛网深圳,凤楼茶馆论坛

GVANGJSIH BOUXCUENGH SWCIGIH GANGJHANGZ FAZCANJ CUNGHSINH
广西壮族自治区港航发展中心

GVANGJSIH BOUXCUENGH SWCIGIH CONZBWZ GENJYEN CUNGHSINH
广西壮族自治区船舶检验中心
当前位置: 首页服务航道通告
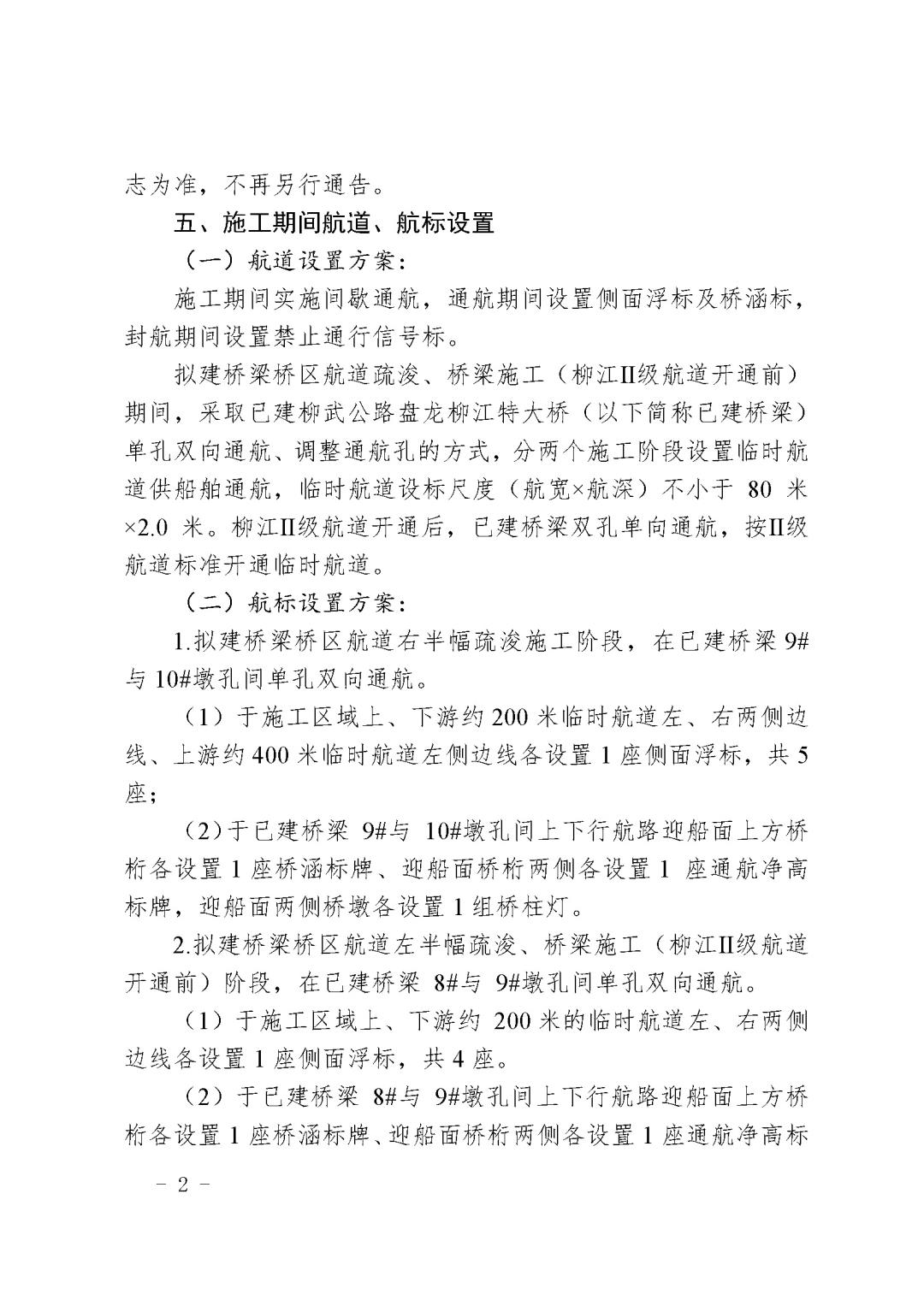
关于设置新建柳州至广州铁路柳州至梧州段盘龙柳江特大桥工程施工期临时助航标志的航道通告
   文章来源:本站  文章作者:管理员  发布日期:2023-04-20  浏览:1852次  

关于设置新建柳州至广州铁路柳州至梧州段盘龙柳江特大桥工程施工期临时助航标志的航道通告_页面_1.jpg关于设置新建柳州至广州铁路柳州至梧州段盘龙柳江特大桥工程施工期临时助航标志的航道通告_页面_2.jpg关于设置新建柳州至广州铁路柳州至梧州段盘龙柳江特大桥工程施工期临时助航标志的航道通告_页面_3.jpg关于设置新建柳州至广州铁路柳州至梧州段盘龙柳江特大桥工程施工期临时助航标志的航道通告_页面_4.jpg关于设置新建柳州至广州铁路柳州至梧州段盘龙柳江特大桥工程施工期临时助航标志的航道通告_页面_5.jpg关于设置新建柳州至广州铁路柳州至梧州段盘龙柳江特大桥工程施工期临时助航标志的航道通告_页面_6.jpg关于设置新建柳州至广州铁路柳州至梧州段盘龙柳江特大桥工程施工期临时助航标志的航道通告_页面_7.jpg



技术支持:广西交通设计集团有限公司 最佳效果浏览器:IE11 最佳浏览分辨率:1920*1080