一品楼凤楼论坛最新动态,一楼一凤论坛的最新消息今天一品楼凤qm楼论坛 ,长沙一品楼品凤楼论坛51龙凤茶楼论坛网深圳,凤楼茶馆论坛

GVANGJSIH BOUXCUENGH SWCIGIH GANGJHANGZ FAZCANJ CUNGHSINH
广西壮族自治区港航发展中心

GVANGJSIH BOUXCUENGH SWCIGIH CONZBWZ GENJYEN CUNGHSINH
广西壮族自治区船舶检验中心
当前位置: 首页服务航道通告
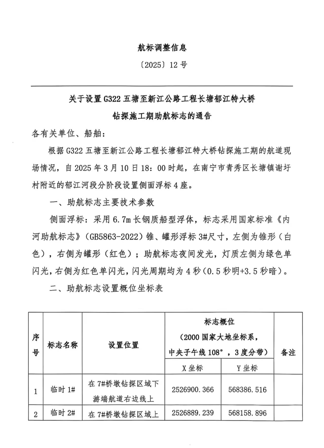
[2025]第12号关于设置G322五塘至新江公路工程长塘郁江特大桥钻探施工期助航标志的通告
   发布日期:2025-03-10  浏览:1627次  

1.jpg2.jpg7#桥墩地质钻探施工期助航标志配布图.png5#、6#桥墩地质钻探施工期助航标志配布图.png

技术支持:广西交通设计集团有限公司 最佳效果浏览器:IE11 最佳浏览分辨率:1920*1080